The authors thank the Maplesoft team for their collaboration and contribution to the technical case study. Great appreciation is extended to our partners Chris Harduwar, VP of business development, Alex Beilby, technical marketing manager, and Chad Schmitke, senior director of product development, at Maplesoft.
The world of industrial automation is undergoing significant transformation as advances in technology combine with the convenience and reach of new cloud applications. Manufacturers are effectively moving beyond the “build it and tweak it” approach that has long characterized many design projects. Instead, they’re leaning into a defined systems design approach by implementing rigorous systems design processes to accommodate the complexities of developing multi-disciplinary systems.
High-fidelity virtual prototypes, where assets are simulated in a virtual modeling environment and digital twins created, remain at the core of this development process. Although simulations and digital twins both utilize digital models to replicate a system’s various processes, a digital twin presents a virtual environment, which makes it considerably more valuable for research and study. The core difference between digital twin and simulation is scale. While a simulation studies a particular process, a digital twin runs any number of key simulations to study multiple processes.
Simulations often don’t have the advantage of real-time data. Digital twins are designed around a two-way flow of information that first occurs when object sensors provide relevant data to the system processor. The process occurs again when insights created by the processor are shared back with the original source object.
By having better and real-time data related to a wide range of areas combined into a virtual environment powered by cloud computing, digital twins study more issues from more vantage points than standard simulations. This process results in enhanced potential to improve products and processes.

The world of industrial automation can use a digital twin in the following ways:
- As a real-time implementation, using the Functional Mockup Interface (FMI), so it can be run in-line with the real machine, enabling rapid virtual task-planning and testing
- Allow an operator to train on a virtual machine (VM) until they have the skills and confidence needed to operate the real machine
- Identify potential issues with a real machine counterpart
- Provide the basis for increasing the self-awareness of the machine, allowing it to optimize its own performance for given duty cycles
Oracle and Maplesoft join forces
Maplesoft, a leading provider of advanced modeling and calculation solutions for engineering, science, and mathematics, offers products and services used by more than 8,000 educational institutions, research labs, and companies in over 90 countries. Built on the advanced computational power of the world-class Maple math engine, Maplesoft’s engineering software and services offers tools for creating system-level models that can reduce development time, lower product costs, and lead to more innovative, stronger machine designs.
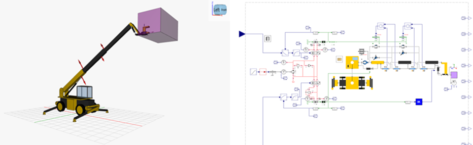
Machine builders use system-level models at the early stages of automation design to predict operating performance and thus optimize machine responses. Using MapleSim, Maplesoft’s flexible multidomain platform, designers can create a high-fidelity virtual prototype of the machine that can be run through testing and simulation scenarios before a physical prototype is built.
When modeling machines for automation and manufacturing, MapleSim simulation is used for controller strategy testing or solving machine performance problems to determine the most effective choices at an early stage without harm to hardware or operators.

MapleSim has always provided customers with a virtual testbench for their machines, allowing them to test what-if scenarios during product development or to determine corrective actions for poorly performing production machines. This process has typically been done on a machine-by-machine basis, but, as companies expand and set up operations across multiple locations, new demand to extend this insight to multiple machines exists. With the increased scale comes the challenge of managing the large quantities of operational data needed to tune the multiple models and reflect the real-time status of the machines.
Maplesoft saw an opportunity to work with Oracle Cloud Infrastructure (OCI) as a cloud partner who adds capabilities to the simulations when applied to a fleet. They aim to manage ground truth data at scale and provide the means to monitor the data and to detect performance issues based on deviation from the MapleSim model.
OCI’s extended services, including Anomaly Detection, were a great fit as they provided the flexibility to capture data from a wide range of sensors and sources and the computational fire-power to respond in real time when detecting anomalies. The MapleSim models can provide context to any detected anomalies, giving a solid framework for customers to use the digital twins for monitoring the operation of multiple devices or machines.
Maplesoft is proud to collaborate with OCI in extending the use of the MapleSim machine-level digital models to create digital twins that can scale up to represent a fleet of assets.
“With Oracle’s cloud technology and Maplesoft’s simulation software, our customers can now combine operational data at scale with physics-based models to create extremely versatile digital twins. When production assets are being monitored, these twins can provide physical meaning to a detected anomaly and immediately point towards the appropriate corrective action.”
– Chris Harduwar (VP, Business Development, Maplesoft)
Digital twin for asset monitoring
Given the significant value of industrial assets, such as vehicles and equipment, to maximize asset utilization, both monitoring assets in real time for their performance and initiating condition-based maintenance become key. The asset monitoring market is valued at $17.14B USD in 2020 and is projected to reach $34.82B USD by 2026 with transportation and manufacturing as leading sectors.
Monitoring remote or on-premises assets require collecting real-time data, identifying abnormal performances, determining root cause, and taking corrective action. Oracle’s partnership with Maplesoft has resulted in a digital twin virtual environment that combines Maplesoft’s physics model and OCI’s data-based model and serves to accomplish key activities in support of effective asset monitoring.
Suite of Oracle and Maplesoft products used
- OCI Object Storage: OCI Object Storage enables customers to securely store any type of data in its native format.
- Oracle Container Engine for Kubernetes: An Oracle-managed container orchestration service that can reduce the time and cost to build modern cloud native applications.
- OCI Compute: OCI Compute provides fast, flexible, and affordable compute capacity to fit any workload need from performant bare metal servers and VMs to lightweight containers.
- OCI Streaming: Streaming service is a real-time, serverless, Apache Kafka-compatible event streaming platform for developers and data scientists.
- OCI Functions: A serverless platform that lets developers create, run, and scale applications without managing any infrastructure.
- OCI Notifications: OCI Notifications is a highly available, low latency publish and subscribe service that sends alerts and messages to Oracle Functions, email, SMS, and message delivery partners, including Slack, PagerDuty, and ServiceNow.
- OCI Anomaly Detection: OCI Anomaly Detection is an AI service that enables developers to more easily build business-specific anomaly detection models that flag critical incidents, resulting in faster time to detection and resolution.
- MapleSim: MapleSim is a system-level modeling solution used to analyze and optimize complex machines across multiple engineering disciplines.
- MapleSim Insight: MapleSim Insight gives machine builders powerful, simulation-based debugging, and 3-D visualization capabilities that directly connect to your automation tool.
- MapleSim Connector for FMI: MapleSim Connector for FMI supports the sharing of multi-domain models created in MapleSim to other FMI-compatible modeling tools.
Defining the digital twin
A digital twin is a digital representation of a physical asset that’s updated with operational data and is created for one asset or a fleet of assets to help in maximizing their performance. A digital twin can be built by combining real-time operational data with a physics-based model of a system or by using historical data to algorithmically determine the system’s expected behavior. Digital twins can be used for various purposes: They can provide more virtual sensor information to supplement the measured signals, help determine anomalous behavior, provide corrective actions when such behaviors occur, and even give insights to prevent the anomalies from occurring in the first place. A digital twin can be created for a specific business objective across a fleet of assets, such as predictive maintenance, or for a specific piece of equipment, such as a gearbox within a larger wind turbine.
Using a digital twin for asset monitoring
ACME Telehandler owns 1,000 telehandlers that are leased out for various projects, such as construction, warehouse, shipyard across the US. All the telehandlers are connected and communicate condition and performance metrics through sensors associated with specific sub-assets, like the gearbox, and the whole asset. ACME’s business relies on the uptime of these assets. ACME utilizes a digital model and real-time operational data with a digital twin to monitor current condition of the asset, identify anomalous behaviors, initiate physics model-based root cause identification, and create a service ticket to alter operating parameters and maintain asset to address any anomaly.
ACME Telehandler has the following personas:
- Asset manager, who monitors the fleet of Telehandlers to identify any current or potential disruptions to the committed service level
- Telehandler modeler, who helps to study the digital twin to identify the root cause of disruptions and propose corrective action
- Telehandler technician, who runs corrective action
A day in the life of all three ACME Telehandler persona including the following steps:
- Real-time data is continuously fed into the digital twin, where the anomaly in real-time data is identified.
- The asset manager is notified on the identified anomalies and the dashboard, where they learn about which assets show anomalies and assess the severity of those anomalies.
- For specific high severity anomalies, the asset manager generates service requests to the telehandler modeler to investigate root cause and to identify corrective action.
- The telehandler modeler utilizes the physical- and data-based digital twin to identify the root cause specific set of anomalies. The modeler utilizes the physical-based model to perform what-if simulations to identify corrective control parameters that help avoid anomalies. The modeler initiates a service request to the telehandler technician to handle corrective action.
- The telehandler technician reviews the service request and identifies appropriate time window to implement the corrective action to complete the task.

Technical architecture
The following graphic shows the architecture of the digital twin. The data from connected internet of things (IoT) assets can be collected through various protocols, including LoRa, HTTP, and MQTT, to OCI. This data is in turn ingested in real time by OCI Streaming service. Collected data can be stored in Object Storage, Autonomous Transaction Processing, or influxDB, and by applying the capabilities of OCI’s portfolio, such as Functions and Data Integration services, the data can be processed to build the anomaly detection model. When the anomaly detection model is created, customers can pass real-time data as they’re streamed for identifying anomalies.
Identified anomalies can be visualized in Oracle Analytics Cloud, and using the Notifications service, the anomalies can be sent to asset management persona for initiating corrective action.

Results
Asset monitoring is modernized with scalable cloud technology from Oracle and simulation software from Maplesoft with the following benefits:
- Customers can build a physics-based simulation of complex assets using MapleSim and use that model during asset monitoring.
- OCI Anomaly Detection, Streaming, and data sources, such as Object Storage and Autonomous Database, can be used for collecting real-time data from assets to monitor their health and performance.
- Identified anomalies can be reported in real time, allowing the corrective action to be quickly determined with MapleSim and leading to a speedy restoration of the optimal business performance. By building a digital twin of telehandlers, we proved that OCI’s cloud technology helps to identify anomalies within 0.2 seconds, helping customers to react to the asset’s condition change.
“Oracle’s cloud technology continues to deliver the scale and latency for digital twin deployment that is a requirement for optimal business performance across industries such as manufacturing, healthcare, and telecommunications among others. Digital twins have become a critical technology for our customers to predict potential disruptions and optimize operational cost. With the combined potential of Oracle’s data and AI services and the physics-based modeling capabilities of Maplesoft’s simulation software, our customers can now build digital twins of every operational asset. Further, they can automate real-time monitoring of asset performance and health.”
– Lance Olson (VP, Data and AI Services, Oracle)
Next steps
Asset monitoring can be further enhanced by including more automation in the form of a logic engine to provide the engineer with a list of suggested corrective measures that would return the flagged machine back to its original performance.
When the digital twin is created, it can bring more value by automating the tuning of the digital model with the operational data to keep it matching the flagged asset. This process saves the engineer time, allowing them to immediately start investigating the root cause of the problematic behavior. The digital model also provides a testbed for the suggested corrective actions, allowing the engineer to implement and test the corrective action on the virtual machine.
Maplesoft continues to optimize their software products and technology services to support a growing interest in the use of digital twins in manufacturing and asset monitoring in fleets. As the increasing demands of global operations put pressure on enterprises to use operational data to shape business directions, a great need for fast efficient modeling tools like MapleSim that can create the digital models ready to be automatically tuned by the production data is rising.
The next level is scaling up the amount of real-time sensor data that can be included in the digital twin platform, leading to a more robust decision-making process. Maplesoft plans to offer MapleSim simulation solutions across a widening range of industries and through its continued partnership with OCI, which provides cloud-based services at scale, can open asset monitoring and online diagnostics to a broader audience.
In the current work, we’ve shown how combining operational data at scale with a physics-based model renders a powerful digital twin for optimal asset management. In the future, we plan to develop a digital twin platform on OCI where customers can combine Maplesoft model and build data-based large-scale models. We also aim to extend the digital twin platform for managing registered assets, support real-time data collection, and control parameter communication from digital twin platforms to assets for avoiding anomalies.
